2

王钦评 柄谷行人文学论集 意识 的终点与 自然 的起点 上海书评 澎湃新闻 The Paper

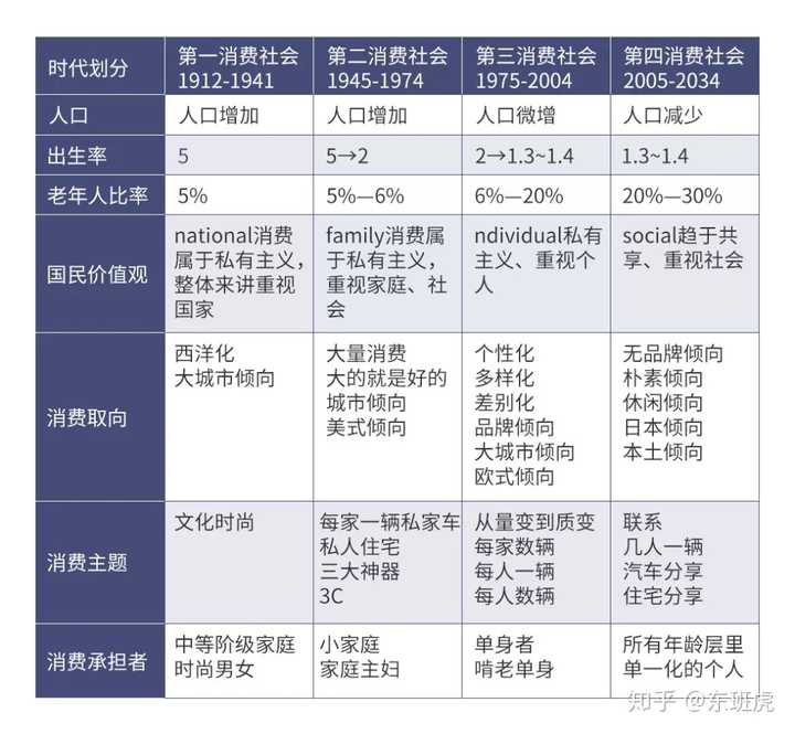
如何评价 第四消费时代 有哪些值得关注的信息 知乎


实现同一健康 预防人兽共患疾病是关键 山水自然保护中心

帰属意識 の意味とは 使い方や ロイヤリティ との違いも解説 Trans Biz
0i8ocehqw8bsfm

戏剧 2021年第4期丨王音洁 算法时代的 直言剧场 论文慧生活舞蹈工作室作品

2021年上半年新加坡金融科技公司 创新中心 Uob
2
2
2
Tags:
Archive